风云二十载,问道正青春!值此《问道》二十周年盛典之际,我们终于迎来了最激动人心的时刻——第十六届名人争霸赛已正式开启报名通道! 这是属于全服顶尖道友的巅峰对决,是承载二十年情怀的荣耀战场。赛制全面升级,奖励空前丰厚,诚邀天下道友前来迎战,共赴二十年巅峰之约!
【报名信息】
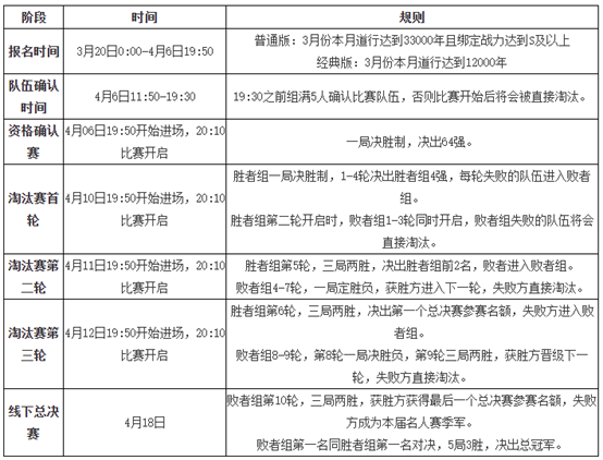
想要问鼎中洲之巅,首先得拿到入场券。各位道友请务必牢记以下关键信息:
报名时间:3月20日00:00 — 4月6日19:50
队伍确认时间:4月6日11:50 — 19:30(注意:19:30之前必须组满5人确认队伍,否则将被直接淘汰!)
资格确认赛:4月6日20:10正式开启比赛
参赛资格(采用3月份本月道行计算):
普通版:3月份本月道行 ≥ 33000年,且绑定战力 ≥ S级
经典版:3月份本月道行 ≥ 12000年
本月道行上限:本届新增道行上限机制,普通版上限40000年,经典版上限16500年,超出上限则按上限计算。这意味着比赛更加公平,策略与配合将成为决胜关键!
【赛制升级:全新双败淘汰制】
本届赛事最大的亮点,莫过于赛制的全面升级!我们采用了全新的双败淘汰制,让竞技更公平、更具悬念。每一支队伍都将拥有两次机会,败者组逆袭、绝地翻盘的剧本,等你来书写
【赛程安排】

具体的晋级路线和详细对阵,请各位道友密切关注后续发布的“名人争霸赛专题页面”。
【丰厚奖励:名利双收,问鼎中洲】
作为《问道》年度最重磅的赛事,名人争霸赛的奖励自然也是诚意满满!本届不仅现金奖励丰厚,更推出了全新的可染色时装和冠军专属道具!
冠军队伍:
高额现金奖励 + 神威助力奖金
全新可染色时装“大圣归来”(齐天大圣降临,彰显王者风范!)
冠军全新道具“名人霸主令”
专属冠军称号(如“纵横天帝”、“逆袭仙王”)、足迹、队标
2000000银元宝 + 限量定制冠军奖牌
高端限量定制手办:烽火燃金戈
亚军队伍:现金奖励 + 银元宝 + 专属称号“地皇” + 限量奖牌
季军队伍:现金奖励 + 银元宝 + 专属称号“人王” + 限量奖牌
64强及参与奖:均有海量银元宝奖励!只要报名参赛并进入战场,即可获得参与奖,后续每获胜一场还能额外获得银元宝!
普通版奖励:

经典版奖励:

本届名人争霸赛的终极之战,将在线下隆重举行!普通版与经典版各选拔3支队伍晋级线下总决赛,共计6支顶尖战队将齐聚一堂,争夺二十周年总冠军的无上荣光!
这不仅是实力的碰撞,更是二十年情谊的见证。谁能登上中洲之巅,谁又能书写新的传奇?让我们拭目以待!